学校主页
旧版入口
首页
组织机构
工作职责
部门领导
科室设置
工作计划
党群工作
人才培养
人才培养总目...
专业综合改革
专业特色课程
专业介绍
专业负责人
专业设置
微专业
人才培养方案
2017版
2021版
人培方案
优师计划
信息通知
管理文件
教学管理
学籍管理
学位管理
考试管理
实践管理
综合管理
下载专区
文件下载
教师下载
学生下载
常用下载
教务管理
学籍讯息
教务运行
教学研究
教学改革
专业建设
课程建设
教材建设
考试管理
普通话考试
教师资格证考...
计算机考试
英语考试
教学考试
实践教学
实习实训
毕业论文
管理平台
全国大学生创...
竞赛管理平台
实验管理系统
协同育人管理...
师资管理
管理信息
名师风采
教育质量工程
教学团队
国家级教学团...
省级教学团队
专业综合改革
国家级专业综...
省级专业综合...
高校改革试点...
卓越人才
协同育人
战略性人才培...
省级战略性新...
实验教学中心
实习实训基地
虚拟仿真
国家级
省级
一流专业
国家级一流专...
省级一流专业
一流课程
国家级一流课...
省级一流课程
基层教学组织
省级
名师工作室
试点学院
标准化马院
教研项目
国家级
省级
校级
教学成果奖
国家级
省级
校级
质量工程
教学检查
教学计划
网上评教
学生信息部
创新创业
讯息通知
学科竞赛
创新创业训练...
栏目导航:
首页
教务管理
考试管理
英语考试
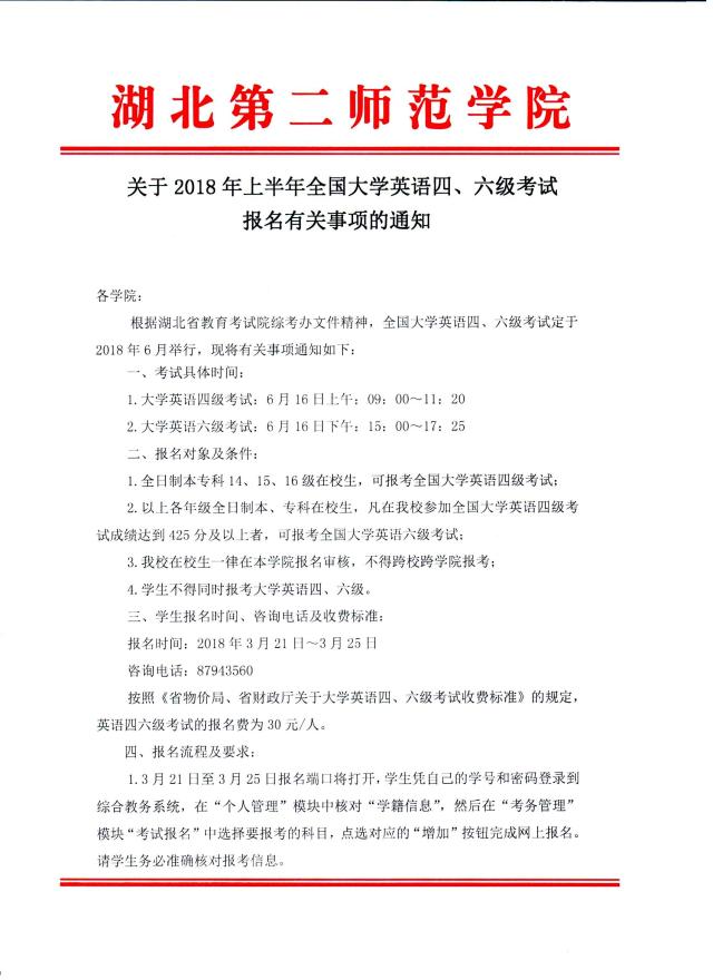
关于2018年上半年英语四、六级考试报名的通知
发布者:管理员
发布时间:2018-03-19
浏览次数:
1263
版权所有©湖北第二师范学院 教务处技术支持
地址:武汉东湖新技术开发区高新二路129号 邮编:430205